跳到主要內容區

【行管系】【專題製作】日四技(112級)、日二技(114級)-大三同學看這裡!請於115年6月12日(星期五)下午3時前完成並繳交專題研究計畫等相關資料!!

【行管系專題製作】


重要!重要!很重要!

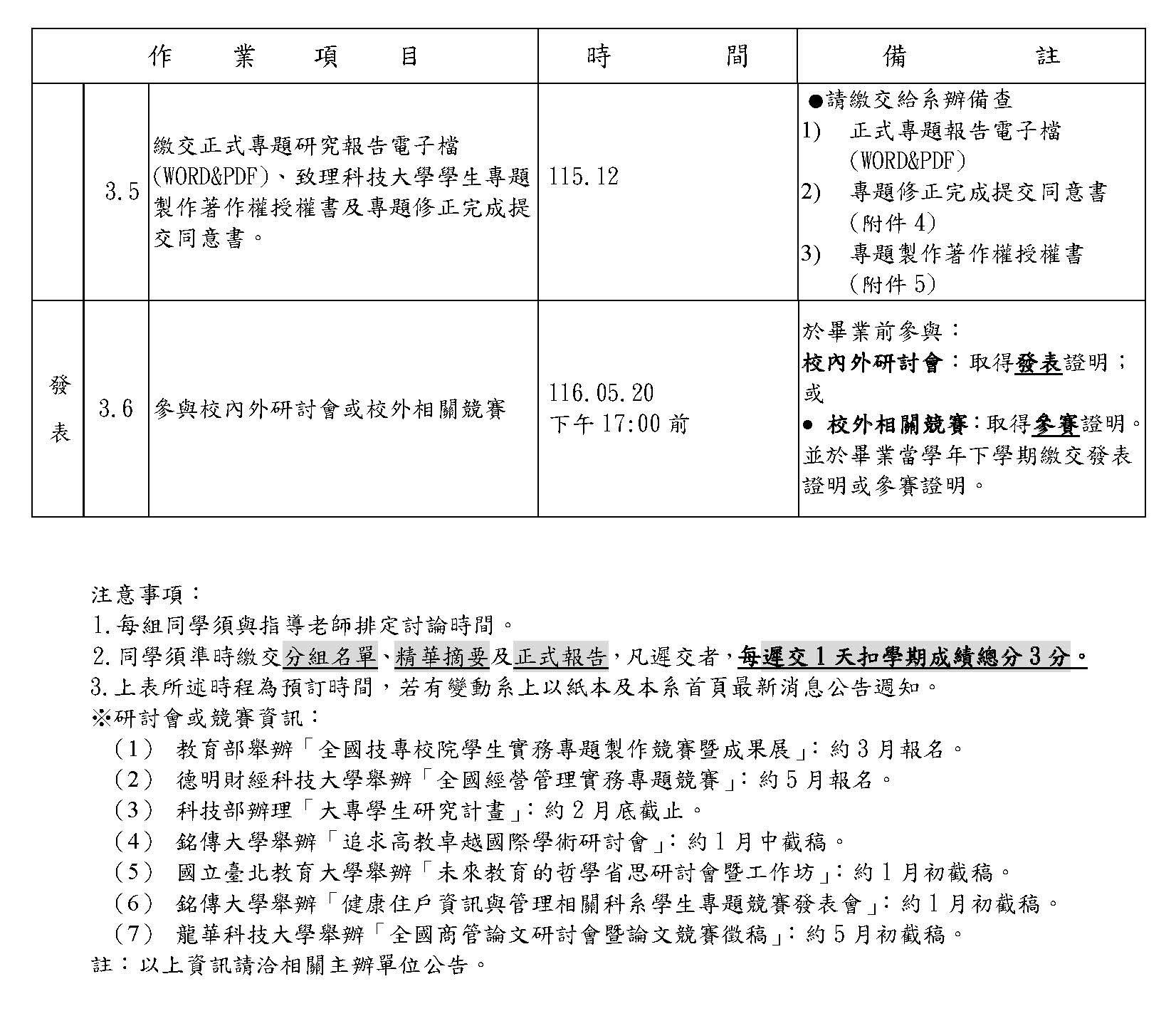
自日四技109級、日二技111,須於畢業前參與校內外研討會或校外相關競賽,

並於畢業前繳交【研討會發表證明】【競賽參賽證明】,以符合畢業資格。


【第二部分  完成並繳交專題研究計畫】

請於115612日(五)下午3時前線上繳交以下資料:

(1)專題研究計畫(初稿)-PDF

(2)專題指導記錄表(含照片)(附件1)

(3)校內(外)師資授課課程表-word電子檔(附件2)

請上傳網址:https://forms.gle/RkXFqWXHgKUUdtxQ9

 

專題指導紀錄表填寫注意事項:

1. 填寫專題指導紀錄表(Word檔),上傳照片(指導老師須入鏡),每次討論皆須檢附2張照片

2.每一次的專題指導紀錄表,討論時間至少1小時

3.專題指導紀錄表,不收單次,請一次繳交討論時間加總至少5小時


113學年度「行銷與流通管理實務專題」實施時程

瀏覽數: